星外工多多 [切换] 客服微信  收藏  消息  免费找工作 | 企业免费招人 | 雇主免费招人   登陆/注册  
 
   
 请输入关键词:
事业单位招聘 北京 上海 广州 深圳 东莞 海南
当前位置:星外工多多>>北京工多多>>事业单位招聘
北京市通州区新华医院(临河里街道社区卫生服务中心)招聘劳务派遣人员的公告

2026年1月4日 阅读 189 次 


    点这儿用小程序查看图片信息

北京市通州区新华医院(临河里街道社区卫生服务中心)始建于1958年,着眼于“一个重点、两个特色、多学科综合发展”,以口腔医学中心为重点,体检中心、血液净化中心、中医健康管理中心为特色,综合发展内、外、妇、儿、康复等专业,是一所数字化、人文化的以医疗为主、科研教学、防病为辅的具有大专科小综合特色的二级综合医院。

图片

目前医院是“通州区中医药适宜技术推广基地”、“通州区治未病中心”,江西中医药大学“热敏灸康复基地”;首都医科大学附属北京口腔医院医联体成员单位、首都医科大学附属北京友谊医院医联体成员单位、韩国庆熙大学校齿科病院临床与科研合作单位、北京市口腔医疗质量控制和改进中心基本技能培训基地、通州区牙病防治所所在单位、通州区口腔医联体主责单位、通州区口腔质量控制与改进工作组主责单位;北京中医药大学丹心计划人才培养基地;北京胸科医院肺癌专病医联体成员单位。

图片

根据副中心建设规划需要,医院目前处于重建周转期,为方便患者的就医需求,新华医院打造以临河里院区为主,梨花园中医健康管理中心、儿童口腔诊疗中心为辅的,规范化、智能化、信息化的康养体系。

图片
儿童口腔诊疗中心
图片
中医健康管理中心

2023年12月30日,为推进通州区基层医疗卫生机构科学布局,进一步优化整合医疗卫生资源,按照上级部门规划,通州区新华医院正式增加临河里街道社区卫生服务中心功能,下设临河里街道小街村社区卫生服务站等社区卫生服务站,以二级带一级模式服务副中心百姓。

图片
临河里街道小街村社区卫生服务站
图片

临河里街道砖厂社区卫生服务站

医院未来新址位于梨园半壁店地区,与拟建的通州区妇幼保健院毗邻,建筑规模5.6万余平米,规划床位400张,进行康复学科建设,争取把我院建成副中心地区规模大、设备全、环境好、服务优,医康养居于一体的康养示范基地。同时,我院未来将与重点高校联合,成立教学示范基地,最终成为以医疗、科研、教学于一体的综合医院。在副中心整体康养体系中起到引领作用、创造特色品牌。 

02

招聘岗位

XINHUA HOSPITAL

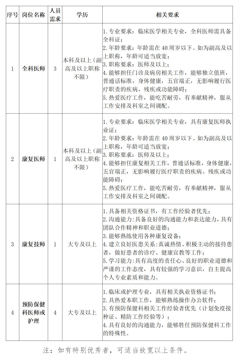
为满足我院预防保健科业务需求,结合我院实际情况,通州区新华医院(临河里街道社区卫生服务中心)急需补充具有相关经验的人员。具体要求如下:

图片

03

联系我们

XINHUA HOSPITAL

如有意愿者请与人事科联系并投送简历,报名截止时间为2026年6月30日。

联系人:朱老师

电话:69550621

邮箱:xhyyrsk@126.com

◆发送邮件时请标注意向岗位,以简历投送顺序筛选面试人员,如有合适人选已录用,后续在截止时间前投送的简历将不再进行面试。



    点这儿用小程序查看图片信息



  返回顶部
欢迎您的到来!星外工多多,让天下没有难找的工作!
微信交流群 [星外工多多] 全功能服务号 [星外工多多] 客服
《用户服务协议》 《隐私政策》  投诉与举报  关于我们  更新历史  小程序/APP下载

广州市星外信息科技有限公司 保留所有权利 注册商标 人力资源许可证 增值电信经营许可证:粤B2-20251456 粤ICP备05000912号-2